甘肃工程咨询集体股份有限公司LOGO

办公系统

投资者关系

您当前的位置:首页 > 投资者关系 > 最新公告

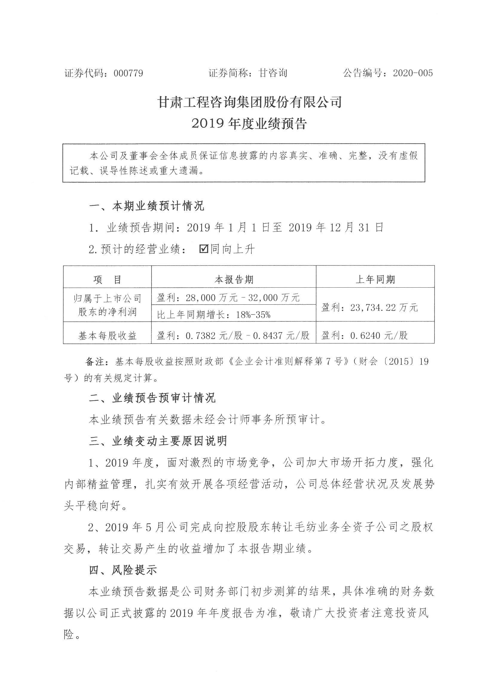
2019年度业绩预告

时间 2020年01月21日|来源 | 浏览