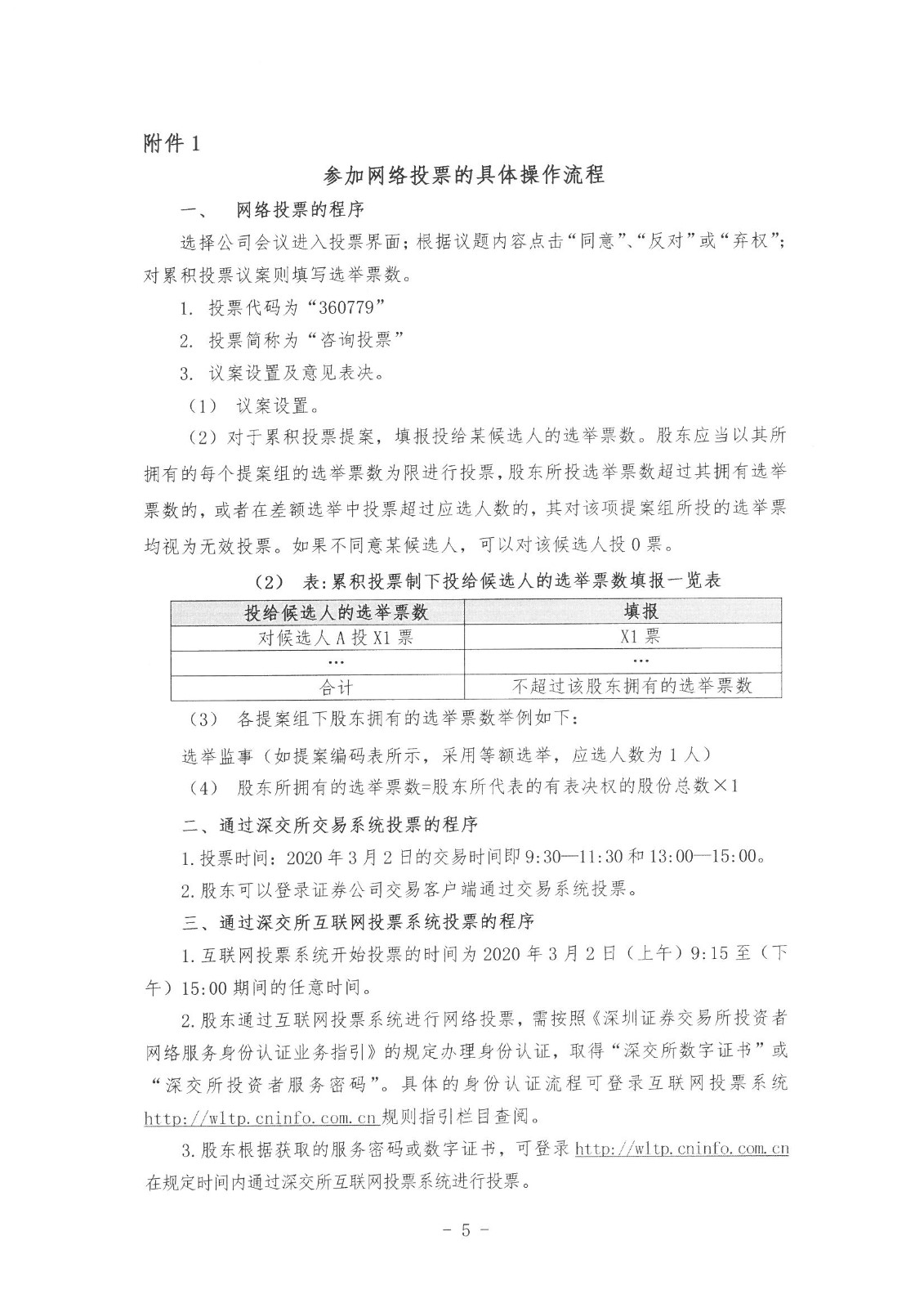
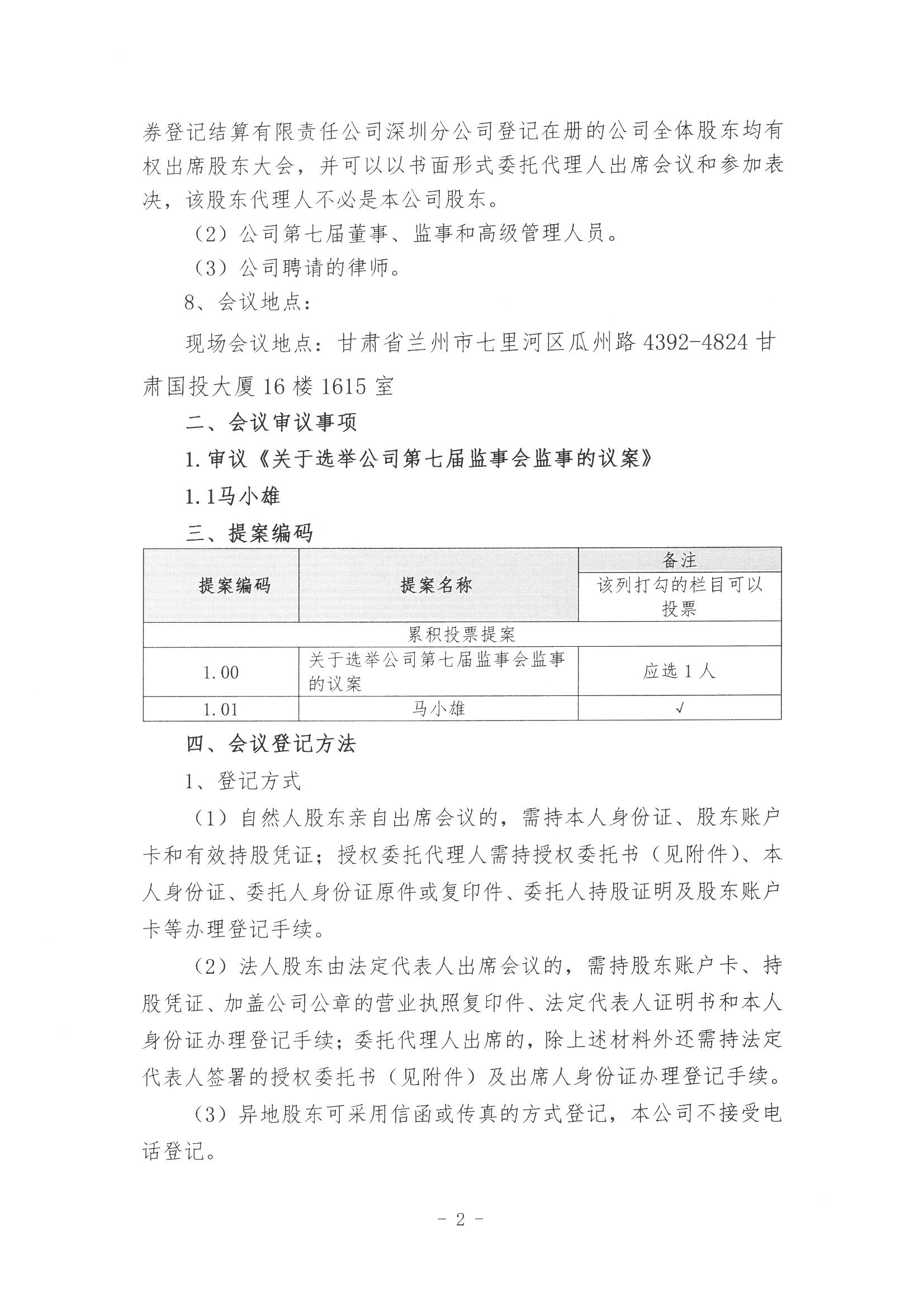
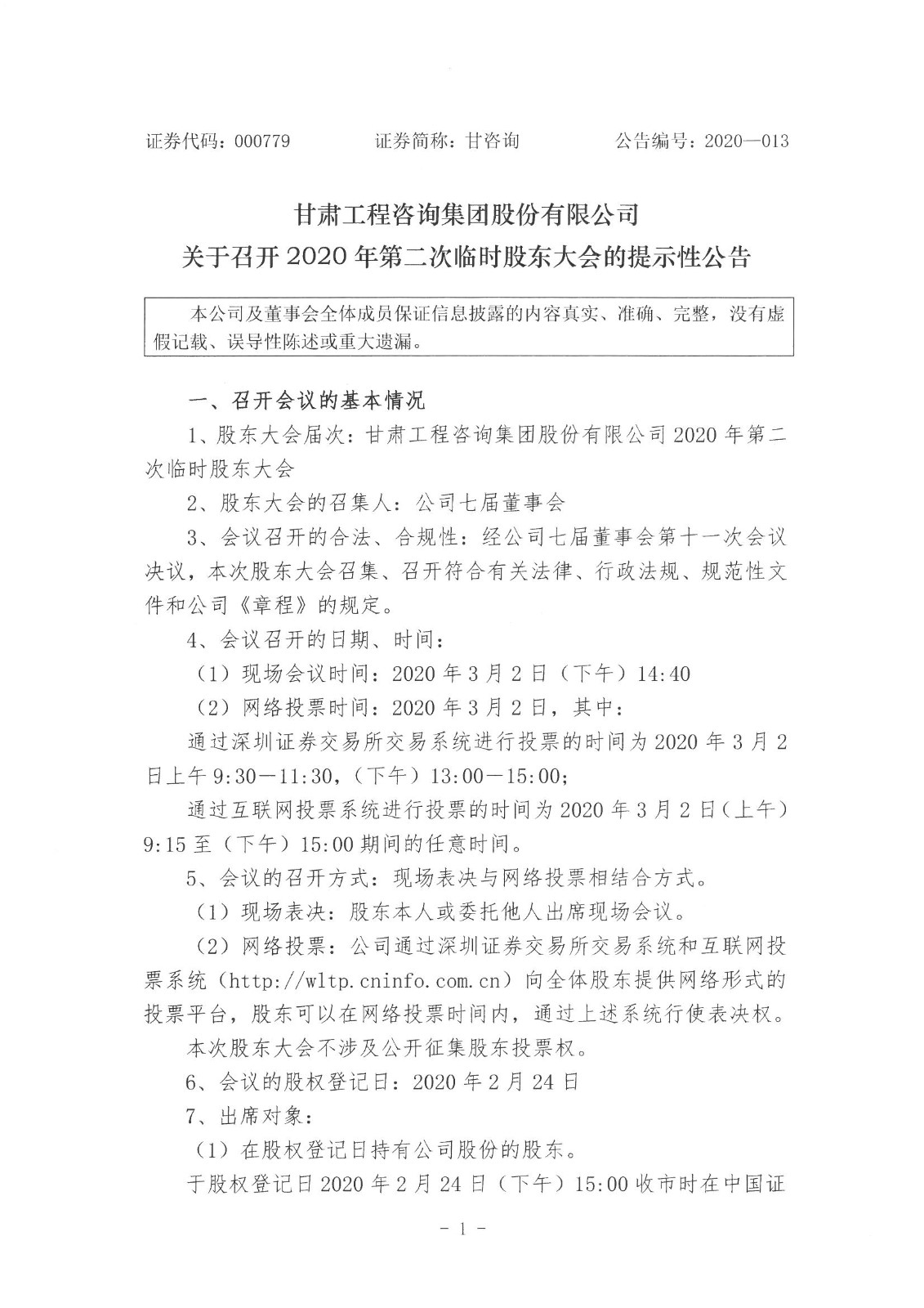
甘肃工程咨询集体股份有限公司LOGO

办公系统

投资者关系

您当前的位置:首页 > 投资者关系 > 最新公告

关于召开2020年第二次临时股东大会的提示性公告

时间 2020年02月28日|来源 | 浏览