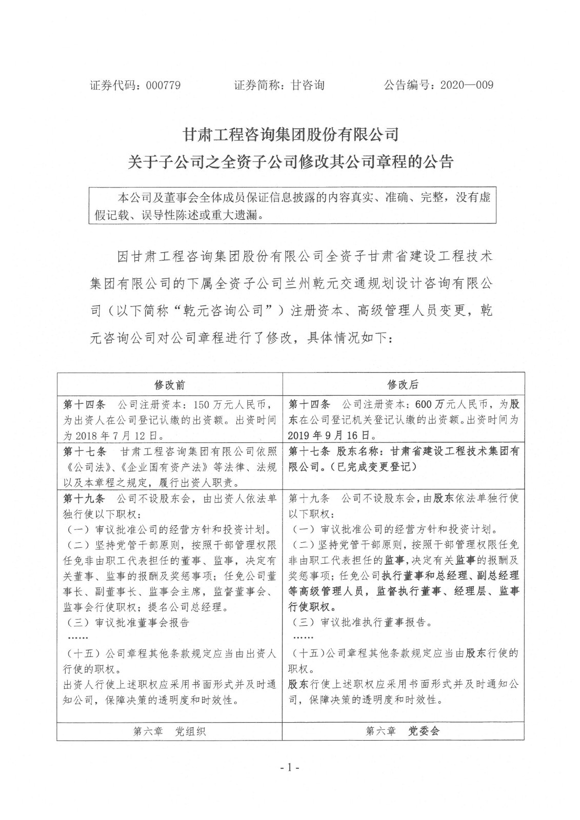
甘肃工程咨询集团股份有限公司
Gansu Engineering Consulting Group Co.,Ltd.
甘肃工程咨询集团股份有限公司股票简称“甘咨询”、股票代码000779,定位为全过程工程咨询企业,主要围绕国家和地方政府社会经济发展战略,以交通市政、水利水电等基础设施建设领域和工业民...