甘肃工程咨询集体股份有限公司LOGO

办公系统

投资者关系

您当前的位置:首页 > 投资者关系 > 最新公告

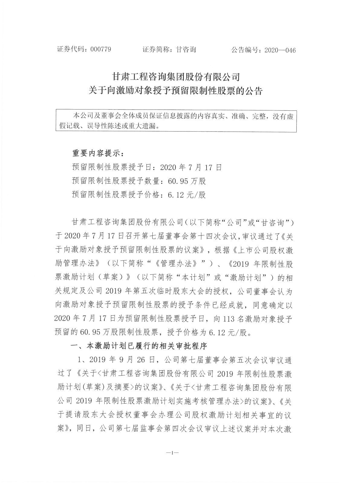
关于向激励对象授予预留限制性股票的公告

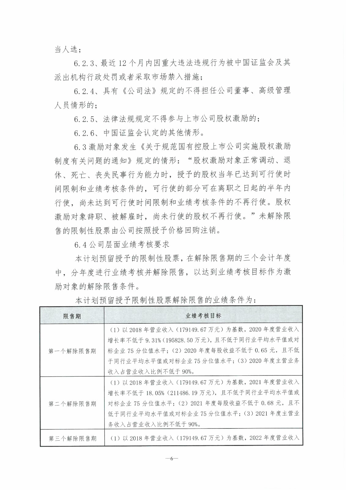
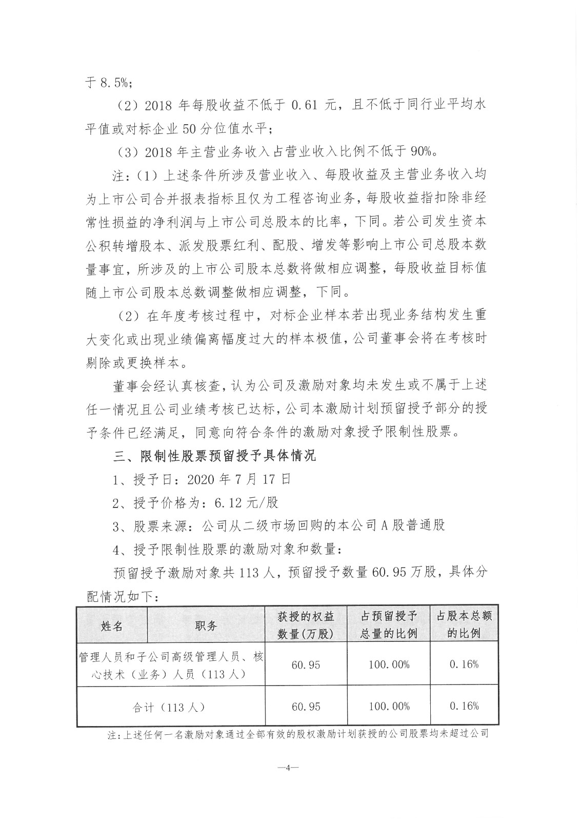
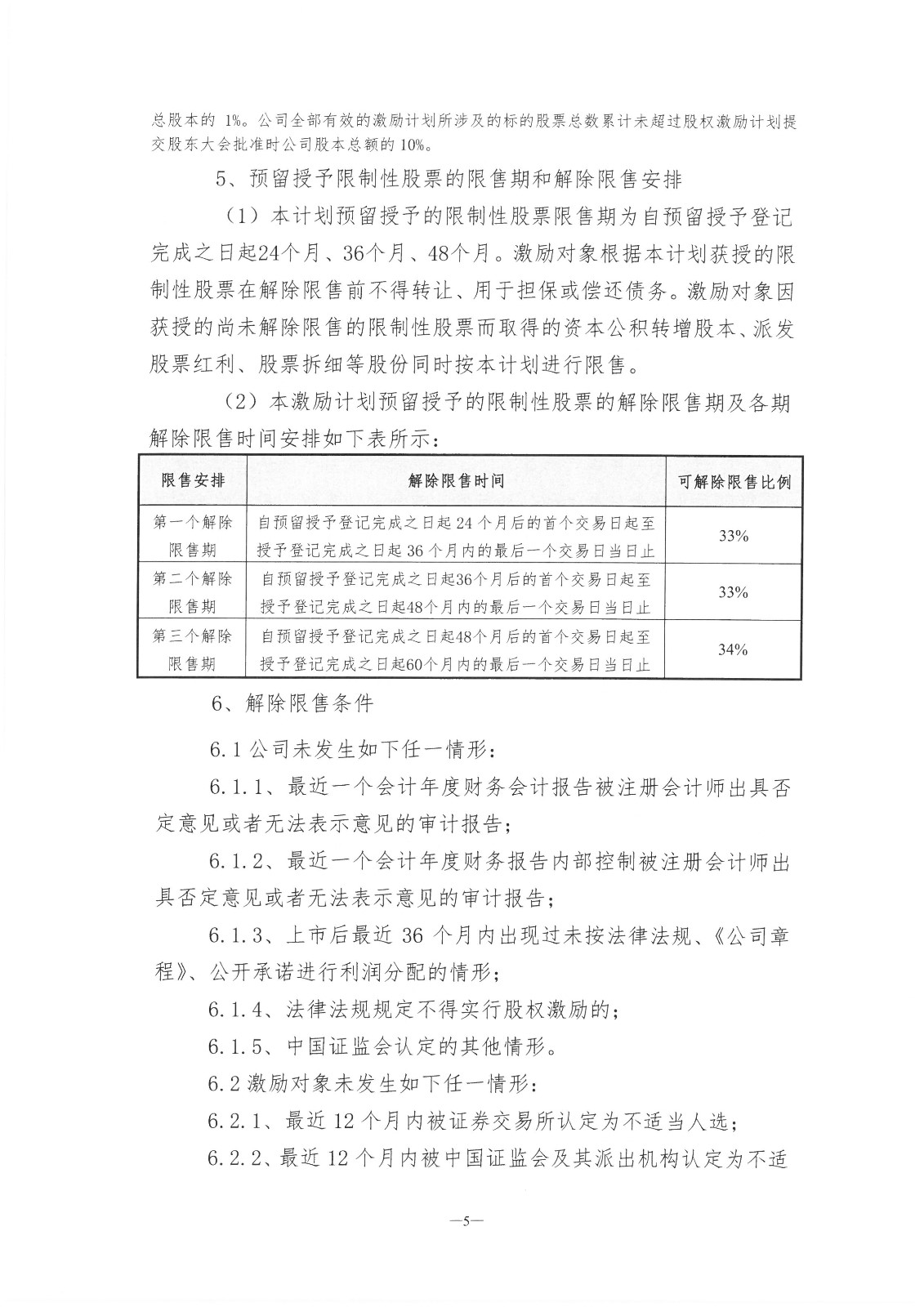
时间 2020年07月18日|来源 | 浏览