甘肃工程咨询集体股份有限公司LOGO

办公系统

投资者关系

您当前的位置:首页 > 投资者关系 > 最新公告

甘肃工程咨询集团股份有限公司2019年年度报告

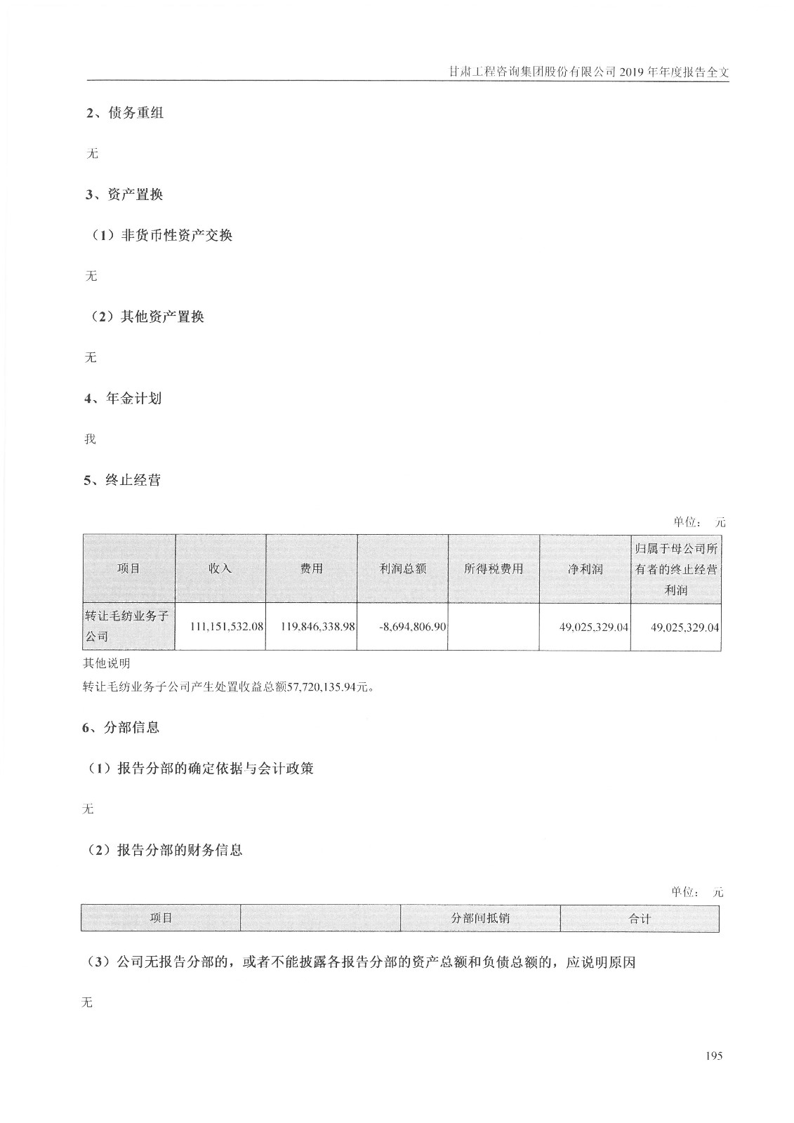
时间 2020年03月30日|来源 | 浏览